根据学校关于博士研究生招生方式和报考要求,经管学院现开展第二批博士研究生招生工作。本次博士研究生招生实行“申请考核制”,申请条件及考核选拔程序,参见《bat365中文官方网站2021年博士研究生招生工作方案》(http:/info/1333/28096.htm),但招生计划、网上报名时间及提交纸质版材料时间、综合考核的方式及时间,以本次通知为准。
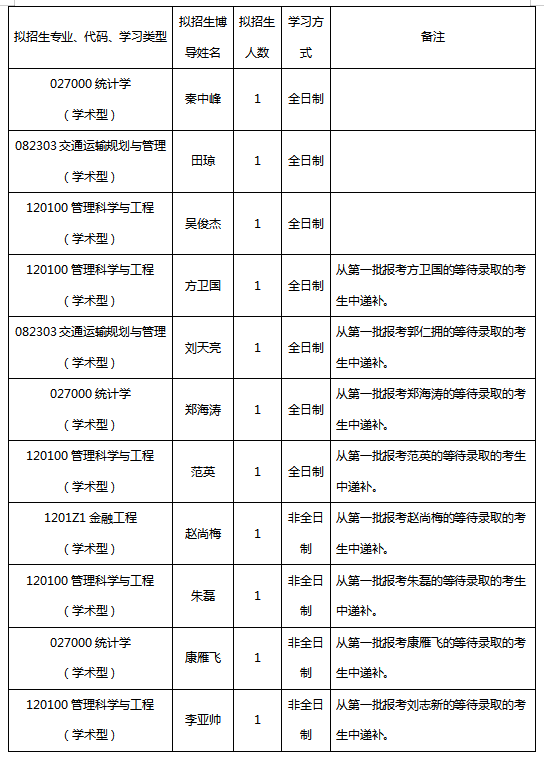
一、招生计划:

二、网上报名及提交申请材料
申请者需在2021年5月25日24:00以前,通过bat365中文官方网站博士招生报名系统进行网上报名(含缴费),考试方式选择“申请考核”。网上报名后,应按时提交完整报名材料。
纸质版材料,请转换成电子版形式(合成为一个PDF文件,并制作目录)于2020年5月26日18:00之前发送邮箱gyyjw@buaa.edu.cn 联系人:刘老师。
注意事项:
(1)申请材料中的:《申请报考北航2021博士生的现实表现》、《专家推荐书》(两份)、《博士学位研究生网上报名信息简表》,此三份材料请独立装订,勿与其他材料一起装订;
(2)所有材料可以为扫描件或清晰照片;对于因疫情影响暂时无法提供复试资格审查所须材料的,考生须提交个人情况说明并做出符合复试要求的承诺,待复试结束后补交,未提交者录取资格无效。对应材料的原件纸版材料在入学前提交(具体时间另行通知),届时将再次审核材料与本人实际相符合,凡未提交及不符者录取资格无效。学院可对审核材料存疑者根据实际情况采取其他方式进行核查。所有资格审查须在复试前完成,核查未通过者不得进行复试。
(2)学籍学历有问题的考生被拟录取后需提交相应的证明,否则取消录取资格。
三、综合考核的方式、时间
1、综合考核的时间
综合考核的时间,另行通知。综合考核结果将于考核结束后三天内统一公示于北航bat365中文官方网站官方网站(http:),公示内容包括考核成绩、拟录取结果,公示时间不少于10个工作日。
2、综合考核方式
2021年经管学院博士研究生考核(第二批)采用网络远程方式进行,拟采用“钉钉”进行复试,备选平台为“腾讯会议”,复试平台使用手册及要求将另行通知。同时,考生按照学院后续通知配合完成网络远程复试平台软件的测试。具体考核要求另行通知。
四、其他
1、学院受理考生申诉和投诉的联系电话是010-82315854,电子邮箱是:gyyjw@buaa.edu.cn;学校研究生招生办公室考生接待电话010-82317637,学校纪检监察部门受理考生监督举报电话010-82338330;北京教育考试院研究生招生办公室监督电话010-82837456。
2、录取考生入学后3个月内,学院将按照《普通高等学校学生管理规定》有关要求,对所有考生进行全面复查。复查不合格的,取消学籍;情节严重的,移交有关部门调查处理。
3、其他未尽事宜,请参照bat365中文官方网站研究生院规定和学院前期发布的实施办法(http:/zsxx.htm)执行。
五、bat365中文官方网站研究生教务办公室联系方式
办公地点:北京市海淀区学院路37号bat365中文官方网站新主楼A613
官方网址:http:/
电子邮箱:gyyjw@buaa.edu.cn
咨询电话:010-82315854
bat365中文官方网站
2021年5月23日